-
25MHz STM32 MCU晶振测量只有几十Hz是什么原因?
25MHz STM32 MCU晶振测量只有几十Hz是什么原因? 答:说明25MHz晶振没有正常工作。 晶诺威科技分析原因如下: 1、晶振损坏: 晶振可能损坏或质量不合格,建议使用合格晶振进行交换实验。 2、测量点选择: 测量点应在晶振的输出引脚(OSC_OUT)或MCU的时钟输入引脚。 3、焊接问题…时间:2025/04/24 -
12.5pF晶振配多大电容?
12.5pF晶振配多大电容?晶诺威科技解答如下: 对于12.5pF负载电容的晶振,匹配的外部电容值需要根据晶振的负载电容要求以及电路的杂散电容来计算。以下是具体步骤: 1、 负载电容公式 晶振的负载电容( CL) 由外部电容( C1 ) 和( C2) 以及电路的杂散电容( Cstray) 共同决定。…时间:2025/03/15 -
晶振不起振常见问题排查
关于晶振不起振常见问题,晶诺威科技建议排查如下: 1、硬件设计问题 检查负载电容是否匹配(参考IC手册及晶振规格书); 确保反馈电阻和放大器电路正确连接; 优化 PCB 布局,缩短晶振与 MCU 的走线距离,避免干扰。 2、软件配置问题 某些 MCU 需通过软件使能振荡电路(如 STM32 …时间:2025/03/04 -
无源晶振不配置会自己起振吗?
无源晶振不配置会自己起振吗? 答:在没有正确配置振荡电路的条件下,无源晶振不会自己起振。 关于无源晶振无法自行起振问题,晶诺威科技进一步解释如下: (无源晶振起振电路) 无源晶振(晶体谐振器)本身是一个被动的压电元件,无法自行起振,必须依赖外部电路提供必要的振荡条件才能正常工作。如果没有正确配置外部…时间:2025/03/03 -
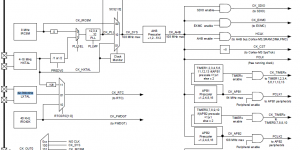
RTC 32.768KHz for GD32F103VET6
Clock tree for GD32F103VET6 The GD32F103xx device is a 32-bit general-purpose microcontroller based on the Arm® Cortex®-M3 RISC core with best ratio i…时间:2024/12/30 -
RTC时钟配置错误引发时间不正确案例分析
关于RTC时钟配置错误引发时间不正确案例,晶诺威科技分析如下: 不良现象描述: 配置RTC时钟时,发现时间不正常,具体表现为越走越慢。 原因分析: 1、硬件原因 如果RTC使用外部晶振作为时钟源,晶振的频率可能不准确或者出现漂移。晶振的准确度和稳定性直接影响RTC的时间精度。可以尝试更换晶振或使用更…时间:2024/10/14 -
没有程序无源晶振(crystal resonator)会起振吗?
(示波器:8MHz无源晶振输出波形) 没有程序无源晶振会起振吗?晶诺威科技解答如下: 单片机是否未烧程序时无源晶振(晶体谐振器、Crystal resonator)能否起振,这取决于几个因素,包括单片机的类型、晶振的配置方式以及电路板的设计。一般来讲,有几点需要注意: 一、单片机的默认状态: 许多单…时间:2024/06/24 -
使用外部有源晶振频率作为时钟参考的设置方法
Setup for Using an External Frequency Reference 关于使用外部有源晶振频率作为时钟参考的设置方法,晶诺威科技介绍如下: 举例如下: When using an external reference frequency, the signal…时间:2024/03/15 -
8MHz晶振匹配电容是22pF还是20pF?
8MHz晶振匹配电容是22pF还是20pF? 答:8MHz晶振的匹配电容具体是多少pF是由其本身电气参数负载电容(CL)及所在电路板上的杂散电容(Cs)共同决定的。 (8MHz无源晶振电路应用范例) 一般情况下,我们把电路板上的杂散电容(Cs)按照3~5pF计算的话,晶诺威科技建议如下: 如果所选8…时间:2024/02/27 -
晶振负载电容不匹配会有什么影响?
晶振负载电容不匹配会有什么影响? 答:可能导致晶振输出频率超差或波形幅度不足。 晶诺威科技建议,请严格根据IC手册选取晶振负载参数。若因电容不匹配,造成晶振频率超差,波形幅度不足或不起振等问题,可直接咨询我司在线客服。 注:CL指的是晶振本身电气参数(晶振规格书),CL1和CL2指的是晶振外围电路中…时间:2023/11/21
